发布人:日期:2024年08月22日 10:19浏览数:
近日,Genomics, Proteomics & Bioinformatics(GPB)在线发表了湖南师范大学省部共建淡水鱼类发育生物学国家重点实验室刘少军课题组题为“Variation and Interaction of Distinct Subgenomes Contribute to Growth Diversity in Intergeneric Hybrid Fish”的研究论文。湖南师范大学淡水鱼类发育生物学国家重点实验室任力副教授和硕士生罗梦雪为论文共同第一作者,刘少军院士为论文通讯作者。该研究得到了国家自然科学基金和湖南省自然科学基金等项目的资助。
背景和研究对象
上世纪80年代,刘筠院士领衔科研团队以红鲫为母本、鲤为父本,通过属间远缘杂交研制出两性可育的异源四倍体鲫鲤品系,目前该品系已培育到F32代。异源四倍体鲫鲤品系的建立打破了传统认识上的物种间生殖隔离,是国际上首次通过远缘杂交获得的脊椎动物四倍体品系。利用该四倍体鱼品系研制的优质三倍体鲫鱼(湘云鲫)和三倍体鲤鱼(湘云鲤),在生产上得到了广泛应用。刘少军不但作为主要研究人员参与了前期的研究工作,而且后续带领团队对该异源四倍体鱼品系进行了系统的维系和遗传改良。
湘云鲫和湘云鲤相比原始亲本红鲫和鲤具有显著的生长优势,已在全国广泛推广养殖,进一步的改良育种或将有力推动我国渔业发展。长期的养殖中,我们发现湘云鲤(两套鲤来源和一套红鲫来源亚基因组)相比湘云鲫(两套红鲫来源和一套鲤来源亚基因组)具有更快的生长速度和更大的体型。为了解析导致其生长表型差异的遗传机理,本研究利用红鲫、鲤和异源四倍体鲫鲤作为亲本进行正反交和倍间杂交育种,培育了6种异源二倍体和三倍体鱼群体,通过开展基因组学、转录组学和表观基因组学研究阐述了导致这些杂交鱼生长表型差异的分子遗传机理。其主要发现如下:1. 高比例的鲤来源亚基因组和鲤来源线粒体更有利于该杂交鱼快速生长;2. 不同物种来源的基因拷贝数变化和不同物种来源的线粒体可对该杂交鱼等位基因特异表达产生影响,进而影响其生长表型;3. 鉴定了包括slc2a12在内的3693个对体重表型产生潜在影响的基因。
主要结果和总结
1. 杂交鱼群体构建与生长表型鉴定
本研究通过对以上6种杂交鱼群体开展全基因组和转录组分析,发现在杂交二倍体和三倍体鱼中,具有鲤来源线粒体的个体比具有鲫来源线粒体的个体的生长速度更快(图1)。此外,在异源三倍体鱼中,具有一套鲫来源亚基因组和两套鲤来源亚基因组的鱼,比具有二套鲫来源亚基因组和一套鲤来源亚基因组的鱼,具有更快的生长速度(图1)。上述结果表明,高比例的鲤来源亚基因组和线粒体更有利于杂交鱼快速生长。

图1. 红鲫和鲤杂交子代基因型特征和体重数据
2. 拷贝数变异对生长多样性的调控
本研究揭示了杂交鱼中,源自鲫和鲤的亚基因组比例如何通过调节生长调控基因的拷贝数比例,进而影响其生长表型。前期研究成果已发现,在异源四倍体鲫鲤群体中存在着不同等位基因拷贝数变异(CNV)的个体。推测这些CNV可通过倍间杂交,对异源三倍体后代的拷贝数比例产生影响。通过对群体数据的深入分析,我们不仅验证了这一假设,而且还发现了CNV对等位基因特异性表达的显著影响(图2)。

图2. 红鲫和鲤杂交子代中的CNV及其对等位基因特异表达的影响
3. 杂交鱼生长多样性的遗传网络
本研究采用加权基因共表达网络分析法,对131个杂交鱼个体进行了研究,鉴定出3693个与生长密切相关的基因。其中,绝大多数基因(共3672个)被发现源自鲫的亚基因组(图3)。进一步的研究发现,杂交鱼的基因组中存在大量拷贝数变异(CNV),这些变异主要集中在源自鲫的亚基因组上(图3)。基因组、转录组数据以及生长表型的联合分析揭示了鲫来源的基因组变异是导致杂交鱼基因表达多样性和生长表型多样性的关键因素之一。
此外,对不同生长阶段的杂交鱼进行的表达分析揭示了一个有趣的现象:源自鲤的生长调控基因slc2a12,在不同温度条件下对生长速度的影响呈现出相反的趋势(图3)。我们推测,在低温(8℃)环境下,slc2a12基因的上调表达可能有助于降低个体的运动量和能量消耗,从而减缓体重的减少。相反,在高温(20℃)环境下,该基因的下调表达可能促进了运动量的增加,有助于个体更有效地获取食物,进而促进生长。

图3. 红鲫和鲤杂交子代中3693生长调控基因的鉴定
4. 基因调控变化对生长表型的影响
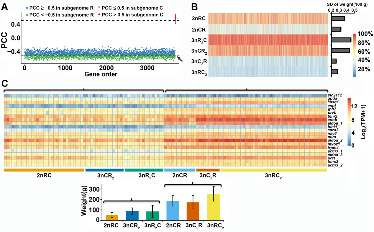
本研究通过对等位基因间以及非等位基因间的表达进行Pearson相关性系数(PCC)分析,发现杂交子代中等位基因间的表达水平更趋于一致,推测来源于鲫和鲤的共享反式调控因子使其调控的基因表达同步性增加(图4)。通过进一步对2094个生长调控基因开展等位基因间表达的相关性分析,结果显示部分基因的高PCC值与低生长速度之间存在密切关系(图4),这一发现揭示了不同物种来源的等位基因互作对生长表型的重要影响。

图4. 鲫和鲤来源等位基因、等位基因特异性表达比例和体重的相关性分析
综上所述,本研究不仅揭示了杂交鱼群体生长多样性的遗传基础,还为理解复杂遗传背景下的生长发育机制提供了新的视角。
展望
基因组的遗传变异类型多样,涵盖了单核苷酸多态性(SNP)和拷贝数变异(CNV)等,这些变异在调控经济鱼类生长性状方面扮演着关键角色,是开展分子选择育种的重要遗传资源。通过将异源四倍体鲫鲤与二倍体亲本物种进行倍间杂交,成功培育出的三倍体鱼(湘云鲫和湘云鲤)展现出生态友好性(性腺不育)、快速生长和抗病能力强的特点,在中国淡水渔业发展中持续做出的贡献已超过了20年。进一步改良三倍体杂交鱼的生长性状是一项既充满挑战又极具潜力的工作。我们的研究结果表明,等位基因之间CNV和基因调控网络的差异共同塑造了杂交鱼群体中生长表型的多样性。据此,未来可针对异源四倍体鲫鲤群体进行特定CNV个体的筛选,有望为培育出具有更优生长表型的三倍体鱼品种提供重要助力。
文章链接
https://academic.oup.com/gpb/advance-article/doi/10.1093/gpbjnl/qzae055/7718664
